CH
EN
登录
/
注册
快速发布企业信息
首页
百世企业
百世数据
百世人脉
百世影视
百世资讯
会议会展
当前位置:
首页
需求发布
产品转让
产品名称
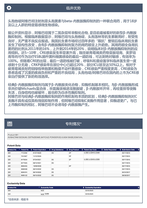
盐酸伊伐布雷定片、利格列汀二甲双胍片 、环孢素滴眼液、注射用头孢他啶阿维巴坦钠
所属行业
化药
所属类别
仿制药
产品来源
北美
发布时间
2021-05-28
产品简介
商务合作
产品报价
电话咨询
点击查看联系方式
信息发布流程
1.申请注册
2.完善信息
3.完成
发布信息
平台推荐
1
北京乐谱科技有限公司
2
北京福意联医疗设备有限公司大连分公司
3
北京福意联医疗设备有限公司
4
上海爱谱蒂康生物科技有限公司
5
广州方海医药科技有限公司
6
北京大译精诚翻译有限公司
7
华泰财产保险有限公司
8
青岛海粟新材料科技有限公司
9
优尼特尔南京制药有限公司
10
河北美星化工有限公司
搜索