2023-06-16 00:00:00来源: TargetMol小分子化合物专家浏览量:697
2023 年 6 月 2 日,来自哈佛医学院的 Vadim N. Gladyshev 团队在 Cell 发文 Distinct longevity mechanisms across and within species and their association with aging ,揭示了物种内和物种间的寿命调控和驱动因素,为抗衰药物的开发提供了新的方向。

https://www.cell.com/cell/fulltext/S0092-8674(23)00476-2
目前已确定的哺乳动物种内寿命的调控机制,包括环境干预(如热量限制)、药物干预(如雷帕霉素)、遗传因素(如敲除生长受体基因)等都可以使小鼠更健康,并延长其寿命。并且有趣的是,在同物种内,体型大小通常与寿命呈负相关,推测与低生长激素 ( GH ) 与胰岛素样生长因子 1 ( IGF-1 ) 活性相关。
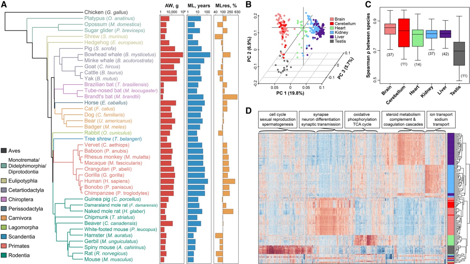
为探究哺乳动物种内和种间长寿的共有和独有机制,本研究采集了涵盖 12 个目的 41 种哺乳动物的6种组织(大脑、小脑、心脏、肝脏、肾脏和睾丸),共 371 个生物样本,包括 4 种特别长寿的哺乳动物:裸鼹鼠、布氏蝠、弓头鲸和人类。

哺乳动物组织的RNA-seq
RNA-seq 分析表明来自不同物种的基因主要按器官种类富集,而物种和器官是基因表达变异的主要来源。
在肾脏中,参与离子转运和钠转运的基因过度表达,与其在超滤和选择性重吸收中的功能一致。在肝脏中,检测到参与类固醇代谢、解毒、补体和凝血级联反应的基因表达更高。在心脏中,氧化磷酸化和三羧酸 ( TCA ) 循环相关基因过度表达,与其能量需求一致。大脑皮质和小脑特异性表达参与突触传递和神经元分化的基因,而睾丸的特征则是编码细胞周期蛋白、中心体蛋白和精子发生相关蛋白的基因过度表达,这与它们在有性生殖中的作用一致。
跨物种长寿的转录组学特征
通过对多物种大脑、肝脏和肾脏器官样本的系统发育回归分析,确定了 100-500 个与动物 最大寿命 ( ML ) 和雌性成熟时间 ( FTM ) 显著相关的基因,其中 40%~70% 与物种ML和 FTM 显著相关,代表性基因包括 Rpl30 、 Rpl28 和 Cul4b。
由此建立模型,利用组织基因表达谱,在很大程度上可以比 AW 更为准确的预测物种最大寿命。
其中,Sdc1 和 Dtl 两个基因一致被发现会在长寿物种的组织中分别上调和下调, Sdc1 编码蛋白聚糖 syndecan-1 ,其缺陷会在小鼠体内诱发炎症, Dtl 表达增加与膀胱癌进展相关,这可能是通过调节 AKT/mTOR 通路实现的。

物种长寿的基因表达特征
通过对寿命相关基因表达变化 ( EC ) 的功能基因集富集分析 ( GSEA ) ,确定了一些与物种寿命相关的途径,包括参与翻译的基因上调(例如, 编码一个大的核糖体亚基的 Rpl28)和碱基切除修复(例如,编码 N-甲基嘌呤 DNA 糖基化酶的 Mpg),以及参与泛素介导的蛋白水解的基因下调(例如,编码 cullin 蛋白家族成员的 Cul4b)、TCA 循环和胰岛素加工。
哺乳动物衰老的基因表达生物标志物
与此同时,研究还发现哺乳动物的衰老也存在普遍的分子机制,并且与年龄相关 EC 呈正相关。
归一化的结果确定了 200~900 个衰老基因表达特征,其中 13 个在 3 个物种和 17 种组织这种共有。包括 Vsig4 和 Nrep ,它们分别随年龄上调和下调。Vsig4 编码一种免疫检查点蛋白,其表达与雄性小鼠的生理虚弱指数以及人类癌症和几种炎症性疾病的进展呈正相关。Nrep 的下调会导致学习和记忆缺陷,血压异常和肥胖。

哺乳动物衰老的转录组学特征
长寿和衰老中相同与不同的生物标志物
利用 Fisher 的组合概率检验,确定了一份长寿和衰老中相同与不同分子生物标志物的综合列表,共同特征包括参与氧化磷酸化(例如,Ndufa9)、细胞凋亡(例如, Rela),以及补体和凝血级联反应(例如, C1qb)。仅与长寿相关的基因包括一些线粒体核糖体蛋白基因(例如, Mrps15)
与长寿相关的代谢途径
代谢组学分析鉴定得到一些长寿相关的生物标志代谢物,包括腺苷、黄苷和琥珀酸,还有与长寿强相关的尿素、烟酰胺腺嘌呤二核苷酸 ( NAD+),与负相关的L-胱硫醚。

与哺乳动物长寿相关的分子通路
长寿相关基因的进化特征
对上述基因的富集分析表明,物种长寿相关基因在进化上相当古老(如 PI3K-Akt 、细胞因子、 TNF 和 MAPK 信号传导、泛素介导的蛋白水解和细胞周期),在脊椎动物出现之前,而寿命延长干预基因(如脂肪酸代谢、呼吸电子传递和过氧化物酶体增殖物-激活的受体 [PPAR] 信号、补体和凝血级联反应)则大多在四足动物时期才出现。
由此,作者使用 GeneQuery 和连接图 ( CMap ) ,确定了小鼠中 7 种干预长寿和衰老的基因和通路,包括慢性缺氧、肝细胞特异性 Keap1 基因敲除、高脂肪饮食、端粒结合蛋白 Rap1 缺乏、 p21 在骨骼肌中的过度表达、肝细胞中 Dicer1 缺乏和肝脏中 NF-κB 激活剂 IKK2 的持续表达。
基于 CMap 预测选择了 3 种诱导长寿 EC 的化合物,包括 PI3K 抑制剂 GDC-0941 、124 PKCβ 和 PI3K/Akt 通路抑制剂 enzastaurin 、MEK和 TNF-α 抑制剂 AS-703026。以及基于小鼠转录组学数据确定了 3 种药物,mTOR 抑制剂 KU0063794 、 AZD8055 和抗氧化剂 抗坏血酸棕榈酸酯。
将这些化合物口服应用于 UM-HET3 雄性小鼠 1 个月,并对它们的肝脏和肾脏样本进行 RNA-seq ,发现 KU0063794 、抗坏血酸棕榈酸酯、 AZD8055 和 GDC-0941 在基因、代谢组学和上显示出促进长寿的效果。其中KU0063794使老年小鼠的剩余寿命中位数和最大寿命分别延长 32.6% 和 10.9%,且改善了 30 个月时小鼠的步态速度、毛发和眼睛相关特征。

KU0063794 对小鼠存活和健康寿命影响的研究设计与存活曲线
综上,本研究对 41 种哺乳动物进行了多组织 RNA-seq 分析,确定了长寿特征,并研究了它们与衰老转录组生物标志物的关系,建立了延长寿命的干预措施。
通过综合分析揭示了物种内部和物种之间共享的长寿机制,包括 IGF1 表达下调和线粒体翻译基因上调,以及独有的特征,包括 先天免疫反应和细胞呼吸的独特调控。
长寿物种的特征与年龄相关的变化呈正相关,并且在进化上必需基因更为古老,延长寿命的干预基因则更年轻且易突变。
最后基于鉴定得到的生物标志物提出了一些长寿干预措施,包括 KU0063794 ,可以延长小鼠的寿命和健康寿命。
揭示了物种内部和物种间普遍和独特的寿命调节策略,并为发现长寿干预措施提供了工具。

科研助力
当下,长寿相关研究依旧如火如荼,TargetMol® 可为您提供 抗衰老化合物库 ,助力您长寿相关后续的新药研发工作。欢迎点击下方产品跳转产品页查看,如感兴趣或有疑问可私聊 T 仔咨询噢~

https://www.targetmol.cn/compound-library/Anti_Aging_Compound_Library
本研究使用TargetMol® Clofilium tosylate(T14982),大佬的选择,你值得信赖!
◆Clofilium tosylate
https://www.targetmol.cn/compound/Clofilium tosylate
Clofilium tosylate 是一种钾通道阻滞剂,可诱导人早幼粒细胞白血病细胞凋亡,具有抗心律失常作用。
◆KU0063794
https://www.targetmol.cn/compound/KU-0063794
KU0063794 是一种特异性的,有效的 mTOR 抑制剂,能够抑制mTORC1 和 mTORC2,IC50 值均约为 10 nM。
◆AZD-8055
https://www.targetmol.cn/compound/AZD-8055
AZD-8055 是一种 选择性、具有口服活性和 ATP 竞争性的 mTOR 抑制剂,IC50为 0.8 nM。AZD-8055 抑制mTORC1和mTORC2。