2024-04-15 00:00:00来源:陶术生物浏览量:511
Gastrin I, human货号TP2030,别名Gastrin I (human)、胃泌素1,是胃中产生的内源性肽,通过 CCK2 受体增加大鼠的胃蛋白酶原和胃酸分泌。
图 Gastrin I, human分子结构式
1. 生理功能
胃泌素是一种重要的胃肠激素,它主要由G细胞分泌。G细胞是典型的开放型细胞,以胃窦部最多,其次是胃底、十二指肠和空肠等处。Gastrin I较早被发现的胃泌素亚型之一[1]。胃泌素几乎对整个胃肠道均有作用,它可以通过 CCK2 受体促进胃蛋白酶原和胃酸分泌,从而发挥多种生理功能。
胃泌素的主要作用有:
1、刺激胃泌酸腺区黏膜和十二指肠黏膜的DNA、RNA和蛋白质合成,从而促进黏膜细胞生长、增殖;
2、刺激壁细胞分泌盐酸和主细胞分泌胃蛋白酶原;
3、刺激胃窦与肠运动,延缓胃排空;
4、刺激胰液、胆汁和肠液分泌。
2. 应用方向
Gastrin I在胃肠道类器官的培养过程中可以促进胃酸分泌、胃黏膜细胞的增殖和修复,同时模拟体内的生理环境,有助于维持胃类器官的正常发育和功能,因此在胃肠道类器官的培养过程中,Gastrin I常作为辅助因子添加至类器官的培养基中[2]。
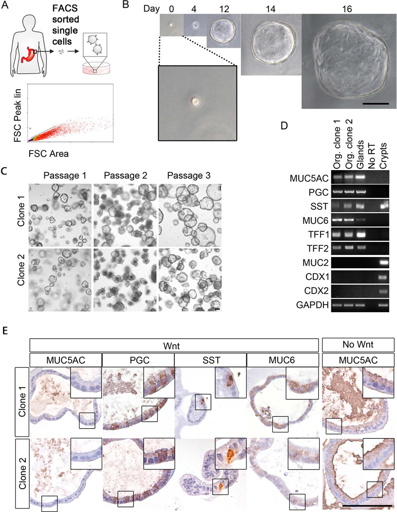
图 来自人类胃粘膜的单个干细胞可以形成胃类器官
4. 文献精选
4.1文章标题:In Vitro Expansion of Human Gastric Epithelial Stem Cells and Their Responses to Bacterial Infection
研究概览:本文研究团队建立了一种人胃上皮细胞在3D基质胶培养物中无限扩增形成胃类器官的方法,并研究了胃类器官及其对细菌感染的反应。
文中类器官培养基中添加使用1nM的Gastrin I 、2 μM 的A-83-01、10mM的烟酰胺、10μM的Y-27632、10 μM 的SB202190以及3 μM的CHIR99021 等进行条件培养[2]。
图 人胃类器官培养在体外扩增图
4.2文章标题:Establishment of Gastrointestinal Epithelial Organoids
研究概览:文中研究团队建立了小鼠胃、小肠和结肠上皮类器官的详细培养方案,包括胃、小肠、结肠组织的解剖、原代细胞的提取、目的细胞的分选和培养,以及类器官的成像技术[3]。
文中在类器官的培养过程中使用的条件培养基含有10μM的Gastrin I 以及10μM /10mM的Y27623。

图 胃腺和上皮类器官生成的工作流程
小贴士
Gastrin I (human) acetate货号TP2030L1,别名Gastrin I (human) acetate(10047-33-3 free base), Gastrin-17 acetate, Little gastrin I acetate, 胃膜素醋酸盐,是Gastrin I, human的盐酸盐形式。
图 Gastrin I (human) acetate分子结构式
3. 销售案例
参考文献
[1] Gastrin. J Pak Med Assoc. 1978;28(2):13-14.
[2] Bartfeld S, Bayram T, van de Wetering M, Huch M, Begthel H, Kujala P, Vries R, Peters PJ, Clevers H. In vitro expansion of human gastric epithelial stem cells and their responses to bacterial infection. Gastroenterology. 2015 Jan;148(1):126-136.e6. doi: 10.1053/j.gastro.2014.09.042. Epub 2014 Oct 13. PMID: 25307862; PMCID: PMC4274199.
[3] Mahe MM, Aihara E, Schumacher MA, Zavros Y, Montrose MH, Helmrath MA, Sato T, Shroyer NF. Establishment of Gastrointestinal Epithelial Organoids. Curr Protoc Mouse Biol. 2013 Dec 19;3(4):217-40. doi: 10.1002/9780470942390.mo130179. PMID: 25105065; PMCID: PMC4120977.