2022-11-04 09:51:49来源:国家药监局浏览量:486

发布时间:2022-11-03
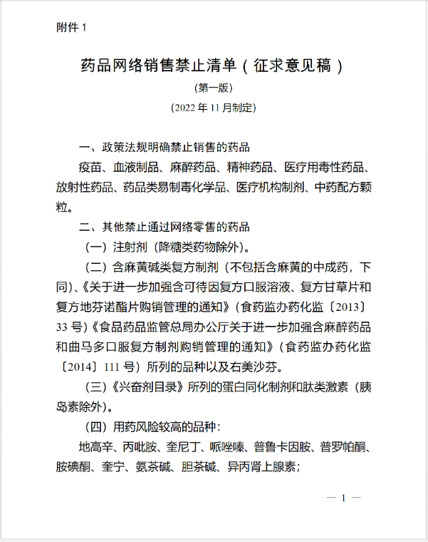
为进一步完善药品网络销售监管有关政策,明确药品网络销售范围,国家药监局组织起草了《药品网络销售禁止清单(征求意见稿)》(附件1),现公开征求意见。
请填写意见反馈表(附件2),于2022年11月10日前反馈至电子邮箱:ypjgs@nmpa.gov.cn,邮件主题请注明“药品网络销售禁止清单意见反馈”。
附件:1.药品网络销售禁止清单(征求意见稿)
2.反馈意见表
国家药监局综合司
2022年11月2日
附件:


