2023-05-06 15:06:01来源:观研天下、全联医药业商会商业分浏览量:5680
随着行业环境、资本市场利好下,国内生物医药行业技术得到发展,在干细胞、合成生物学、神经生物学、纳米生物、成像技术等多个领域实现了突破。因此总的来说,在政策、资本、技术等因素催化下,我国生物医药行业研发创新实力稳步增强,规模加速扩张。
生物医药产业是生物经济的重要组成部分,生物医药产业由生物技术产业与医药产业共同组成,主要是将现代生物技术与各种形式的新药研发、生产相结合,以及与各种疾病的诊断、预防和治疗相结合的高技术产业,即“现代生物技术与新医药”。具体来看,生物医药行业产品包括基因工程药物、基因工程疫苗、新型疫苗、诊断试剂、微生态制剂、血液制品及代用品等。
生物医药产业链来看,其可分为上、中、下游三个环节,上游环节主要是指研发阶段,包括技术创新(基础研究)和药物发现环节等内容;中游环节主要是药物开发阶段,包括临床前试验和临床研究等内容;下游环节主要消费端,包括药物的生产和销售阶段,最终通过医疗机构流通到消费者。
资料来源:中国生物医药行业发展现状调研与投资前景预测报告(2022-2029年)
发展历程
目前全球生物医药产业呈现集聚发展态势,主要集中分布在美国、欧洲、日本、印度、新加坡、中国等国家和地区。就我国生物医药行业来看,国内生物医药行业是从上世纪80年代才开始发展,国内生物医药行业起步较晚但发展迅速。
在1993年国内取得了第一个基因工程药品的突破;“十一五期间”我国又快速形成了长三角、珠三角和环渤海地区3个综合性生物医药产业基地;此后我国中部地区的河南、湖北,西部地区的四川、重庆也展现出良好的产业基础,并在“十二五”期间超聚焦化、特色化发展后;2017年我国正式加入国际人用药品技术注册协调委员会,行业随之开始进入爆发增长阶段;到“十三五”期间国家更是将生物医药行业作为国民经济的支柱产业大力发展;现如今,我国又开始进入“十四五”期间,在“十四五”期间国家将重点强化国家战略科技力量,科技前沿领域攻关,基因与生物技术纳入前沿领域范畴,生物医药行业发展将继续推进,基因技术将成研发热点。
资料来源:中国生物医药行业发展现状调研与投资前景预测报告(2022-2029年)
行业现状
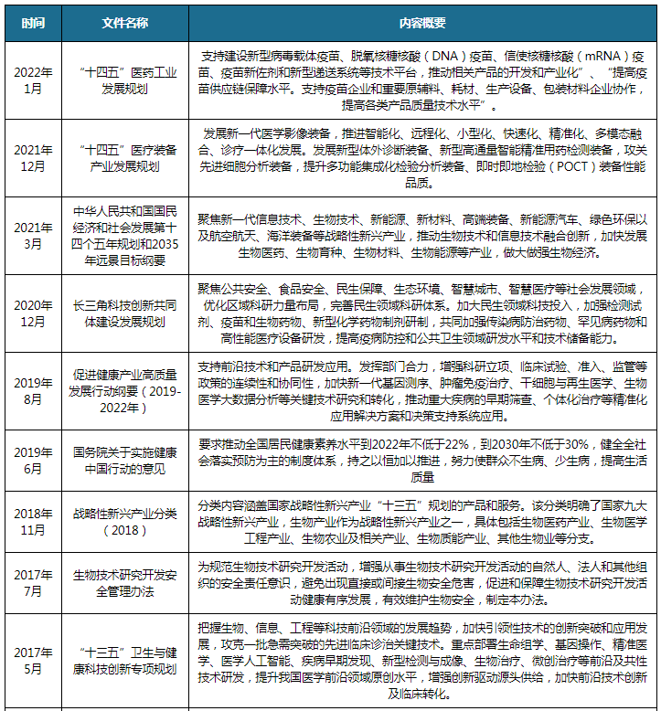
生物医药行业是关系国计民生、国家安全的战略性新兴行业,是健康中国建设的重要基础。因此近年来,我国政府对生物制药产业的发展予以大力扶持,国家陆续出台了多项政策,鼓励生物医药行业发展与创新,并对我国医药生物行业的未来发展规划提供了指导方向,如 《“十四五”生物医药产业发展规划》《“十四五”医疗装备产业发展规划》等,具体情况如下表所示:
2016-2022年我国生物医药行业部分相关政策情况

资料来源:中国生物医药行业发展现状调研与投资前景预测报告(2022-2029年)
除了国家政策引导之外,民间投资加持也为我国生物医药行业发展提供直接动力。从我国生物医药行业投融资情况来看,从2016年到2021年行业相关投融资数量从61起增长至522起,投资金额更是从104.98亿元增长至1113.58亿元。
资料来源:中国生物医药行业发展现状调研与投资前景预测报告(2022-2029年)
另外,随着行业环境、资本市场利好下,国内生物医药行业技术得到发展,在干细胞、合成生物学、神经生物学、纳米生物、成像技术等多个领域实现了突破。因此总的来说,在政策、资本、技术等因素催化下,我国生物医药行业研发创新实力稳步增强,规模加速扩张。
中国生物医药行业发展现状调研与投资前景预测报告(2022-2029年)观研天下整理
根据数据显示,2016年我国生物医药行业市场规模约为2.51万亿元;到2020年,我国生物医药行业市场规模便增长至3.57万亿元,较上一年同比增长8.51%。2021年和2020年看,新冠疫情为生物医药行业提速,特别是在疫苗领域。新冠肺炎疫情暴发以来,药物产品市场需求迅速提升,随着政府高度重视、企业加大投入、科技不断取得新突破,病毒检测、疫苗与药物开发、防护设备与设施更是出现井喷式增长,使得我国生物医药国内外市场需求均持续增加。因此预计2021年和2022年行业市场规模将继续增长,初步测算预计2021年和2022年我国生物医药市场规模将分别增长至3.82万亿元和4.09万亿元。
资料来源:中国生物医药行业发展现状调研与投资前景预测报告(2022-2029年)
发展趋势
生物医药行业作为我国战略性新兴产业之一,既是生物技术最重要的应用方向,又是现代医药行业转型升级的关键所在。在常态化疫情防控下,伴随着“健康中国”建设等新机遇生物医药行业已然成为我国成长性最好、发展最为活跃、最具投资价值的经济领域之一。而且后疫情时代,人们对健康愈发重视,加上我国老龄化程度的加深,居民对于病毒检测、疫苗与药物开发、防护设备与设施等需求持续增加。
可以看出,我国生物医药行业发展的重要性与迫切性愈发凸显,而且近年来我国生物医药行业高景气发展,随着国家启动的“新药创制”科技重大专项取得良好效果,国内也已经掀起了新药研发的高潮,绝大多数医药企业开始由“重销售”转向“重创新。总的来说,我国生物医药行业正在迎来又一个黄金发展阶段,预计行业市场规模将稳步增长,并将于2025年超过8万亿元,年均增速超过20%。
行业具体发展来看,未来我国生物医药行业中基因技术研发将成为热点。细胞和基因治疗是指将外源遗传物质导入靶细胞,通过修饰或操纵基因的表达来改变细胞生物学特性以达到治疗效果的一种新兴治疗方式,也是目前生物医药最具前景的发展方向之一。
我国基因测序资本市场看,当前国内基因测序赛道也较为火热,截至2022年7月25日,我国基因测序领域共发生投资事件238起,投资事件数最高的为A轮投资,事件数80起,占比33.61%。技术来看,基因测序相关产品和技术已由实验室研究演变到临床使用中,基因检测相关专利数量也不断增长。2021年我国基因检测相关专利数量为924件,较2015年的290件增长634件。目前国内部分创新企业的第三、四代基因测序技术已经达到国际先进水平。可以看出我国生物医药行业基因技术领域当前已经取得不错成就。
资料来源:中国生物医药行业发展现状调研与投资前景预测报告(2022-2029年)
然而,根据世界卫生组织国际癌症研究机构数据显示,在2020年我国有457万癌症新发病例和300万死亡例,癌症新发病例和死亡病例均位居全球第一,并呈增长趋势。目前我国肿瘤基因诊断和肿瘤早筛还处于早期发展阶段,而基因测序技术是可以锁定个人病变基因,提前预防和治疗,其在肿瘤基因诊断和肿瘤早筛等方面应用发展空间较大,因此预计我国基因技术的研发将成为我国生物医药行业发展热点领域。