快速发布企业信息
当前位置:首页行业资讯政策法规药政盘点

CDE发布公开征求ICH《M11:电子结构化协调的临床方案》模板文件草案意见的通知

2025-03-25 09:40:37来源:CDE浏览量:973


2025年3月21日,国家药监局药审中心发布了关于公开征求ICH《M11:电子结构化协调的临床方案》模板文件草案意见的通知:M11模板文件(草案)的中英文两版通知。



121.png

▲ 图源 | CDE官网


关于公开征求ICH《M11:电子结构化协调的临床方案》模板文件草案意见的通知

发布日期:20250321


ICH《M11:电子结构化协调的临床方案》模板文件现进入第3阶段区域公开征求意见阶段。按照ICH相关章程要求,ICH的监管机构成员需收集本地区关于该文件草案的意见并反馈ICH。


M11模板文件草案的英文原文和中文译文见附件,现就该指导原则内容及中文译文向社会公开征求意见。


社会各界如有相关建议,请于2025年4月10日前通过电子邮箱反馈我中心。


邮箱:gkzhqyj@cde.org.cn


附件:1.【英文】M11模板文件(草案)

        2.【中文】M11模板文件(草案)


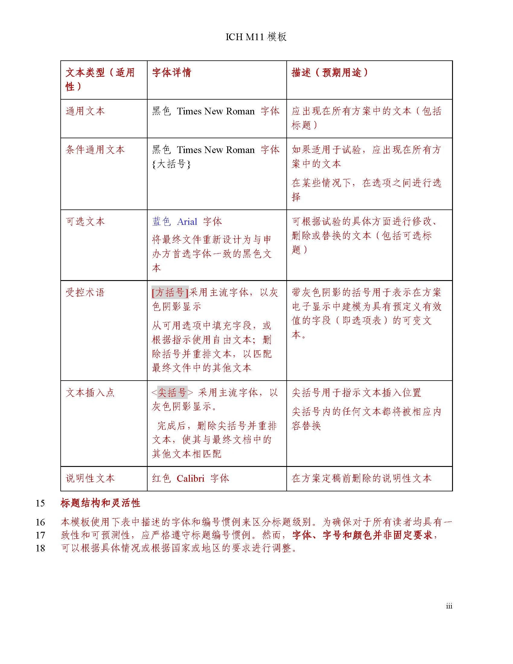
国家药品监督管理局药品审评中心

2025年3月21日



附件2转载如下:

122.jpg123.jpg124.jpg125.jpg126.jpg127.jpg128.jpg129.jpg130.jpg131.jpg132.jpg133.jpg134.jpg135.jpg136.jpg137.jpg138.jpg139.jpg140.jpg141.jpg142.jpg143.jpg144.jpg145.jpg146.jpg147.jpg148.jpg149.jpg150.jpg151.jpg152.jpg153.jpg154.jpg155.jpg156.jpg157.jpg158.jpg159.jpg160.jpg161.jpg162.jpg163.jpg164.jpg165.jpg166.jpg167.jpg168.jpg169.jpg170.jpg171.jpg172.jpg173.jpg174.jpg175.jpg176.jpg177.jpg178.jpg179.jpg180.jpg181.jpg

声明:本文系药方舟转载内容,版权归原作者所有,转载目的在于传递更多信息,并不代表本平台观点。如涉及作品内容、版权和其它问题,请与本网站留言联系,我们将在第一时间删除内容

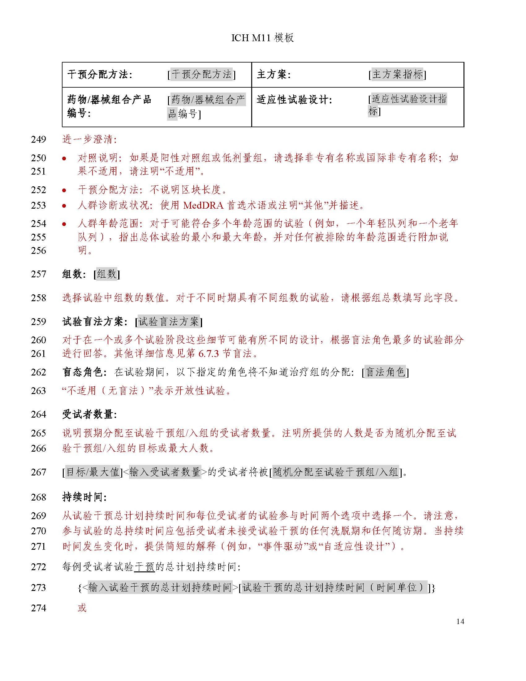
更多 官方公告