2025-10-09 10:35:05来源:wothman浏览量:381
纳米抗体(Nbs) 是从骆驼科动物或某些软骨鱼类的重链抗体中提取的单域抗体片段(VHH)。
与传统抗体相比,Nbs 具有体积小、稳定性高、亲和力强、易改造等优势,尤其在靶向传统抗体难以触及的表位方面表现突出。
自2018年起,已经有多个纳米抗体药物或相关药物获批上市(如赛诺菲的Caplacizumab、康宁杰瑞的Envafolimab、Ablynx的Ozoralizumab、传奇生物的Cilta-cel)。不过,对于其技术发展的未来方向和流行趋势比较缺乏了解。
近日,一组来自重庆理工大学,澳门大学,大连医科大学的联合研究团队通过对BCMA纳米抗体技术的专利全景分析,试图构建出一副关于BCMA纳米抗体的全景蓝图,通过挖掘专利数据,进一步分析了针对BCMA Nbs的专利序列和结构特性,研究人员认为,这一研究将促进Nbs的药物开发和未来专利战略策略。

数据挖掘
该研究利用了Derwent Innovation数据库(德温特世界专利索引),通过构建基于纳米抗体及其变体的检索策略,共检索到12,619个DWPI专利家族(59,839条专利记录)。
由于一般来说,BCMA相关专利主要涉及自免,癌症和传染病,大多数专利内容归类为治疗、诊断和生产,为了确保尽量消除疫情这个黑天鹅事件而导致的发表偏移,研究人员专门排除了SARS-CoV-2相关的专利。
经过系统筛选和过滤后,研究人员最终确定2,812个关键专利家族(15,363条专利记录)用于进一步分析。
分析这些专利的数据表明,自从在2018年首个Nb药物获得批准后,专利数量显著增加。Nb相关技术分为九类,大多数专利(93%)与前五类相关:单克隆Nbs、多特异性Nbs、重组蛋白、细胞疗法和基于VHH的缀合物。
中国和美国在专利申请数量上领先,是专利出版物的主要目的地,其次是欧洲、日本、澳大利亚和加拿大。(如下图所示)

而在主要专利权人方面,Sanofi(2018年赛诺菲39亿欧元收购比利时纳米抗体公司Ablynx)持有最多专利;其他包括GSK、Merck、Legend Biotech等;学术机构如VIB、VUB、Ghent University也占据重要地位。
自从比利时科学家Cécile Casterman、Raymond Hamers和Serge Muyldermans发现Nb抗体以来,比利时一直是Nb创新的关键国家。
值得注意的是,传奇生物被认为是第九个开发出首个基于VHH的CAR-T细胞疗法的受让人,这代表了基于细胞免疫疗法Nb的重大进步。
数据网络分析
通过构建专利引用网络,研究还揭示了纳米抗体技术的创新生态和关键专利。比如说,最具影响力(被引用最多)的专利是WO1994004678A1(Nb的原始发现专利),作为纳米抗体技术的奠基性专利,该专利对后续创新产生了深远影响,最初就是由由VUB的Cécile Casterman和Raymond Hamers于1994年提交。后来VUB的技术转化诞生了Ablynx,Ablynx自然也在多项专利的技术流动中处于核心地位。

序列特征分析
有介于传奇生物基于Nb抗体的BCMA CAR-T已经获批,研究人员认为这一里程碑时刻给了分析BCMA Nbs的必要性,因为这不仅仅是证明了Nbs的治疗潜力,还表明Nbs还可以再更多领域(细胞治疗)进行应用。
研究人员发现,针对BCMA的专利主要集中在单价/多价Nbs和细胞疗法上。
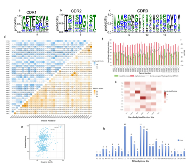
这里,他们总共选择了39个BCMA相关序列进行分析。研究表明,这些CAR-T的CDR区存在保守 motifs,这些保守残基可能在抗原结合和结构稳定性中起关键作用。

研究人员还比较了序列同一性。他们发现,这样一个有趣的事实,一些具有不同序列的Nbs可能共享相似的结构。这或许是一种有趣的“殊途同归”。
在修饰位点分析中,研究人员发现,CDR与FR区域的修饰位点分布存在显著差异。CDR2易发生天冬氨酸异构化(AIS),可能影响结合;FR2易发生甲硫氨酸氧化(MOE),可能影响稳定性。
最后研究人员使用了AlphaFold3去预测纳米抗体及其与BCMA抗原的结合模式,预测显示Nb主要结合BCMA的中央结构域(如E12, L18, H19等残基);由于不同专利中的Nb可能竞争相同表位……所以到时候可能在这些地方出现专利战……
总结
总的来说,这项研究为未来Nbs的专利战可能需要注意的事项提供了先见之明,比如说针对BCMA的专利主要集中在单价/多价Nbs和细胞疗法上。一些企业在Nb上的开发过程中可能需要注意抗原表位的竞争,这关系到对手会不会进行专利战。
参考来源:
Xu, J., Wang, Y., Yuan, N., Hu, G., & Hu, Y. (2025). Exploring the nanobody patent landscape: a focus on BCMA sequences and structural analysis. mAbs, 17(1). https://doi.org/10.1080/19420862.2025.2560893
声明:本文系药方舟转载内容,版权归原作者所有,转载目的在于传递更多信息,并不代表本平台观点。如涉及作品内容、版权和其它问题,请与本网站留言联系,我们将在第一时间删除内容