CH
EN
登录
/
注册
快速发布企业信息
首页
百世企业
百世数据
百世人脉
百世影视
百世资讯
会议会展
当前位置:
首页
行业资讯
政策法规
政策新闻
CDE发布《化学仿制药生物等效性研究质量风险评估指导原则(征求意见稿)》
2025-10-16 11:41:13
来源:药方舟
浏览量:
49
更多
官方公告
更懂你的制药行业影视服务全案专家
1
药方舟-企业入驻流程(网页版)
2
国务院发布《生物医学新技术临床研究和临床转化应用管理条例》
3
国家药监局综合司印发《2025年药品检验能力验证计划》
CIS-Asia 2025上海|第十九届百世化学制药国际大会暨展览会
2025-11-13至2025-11-14
上海市 上海市
多肽寡核苷酸药物开发大会
2025-11-13至2025-11-14
上海市 上海市
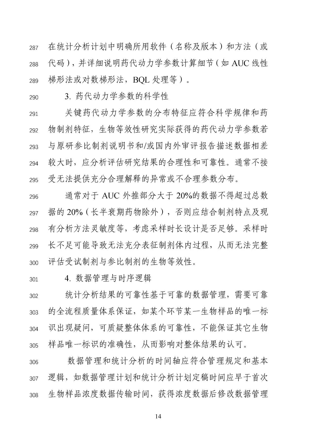
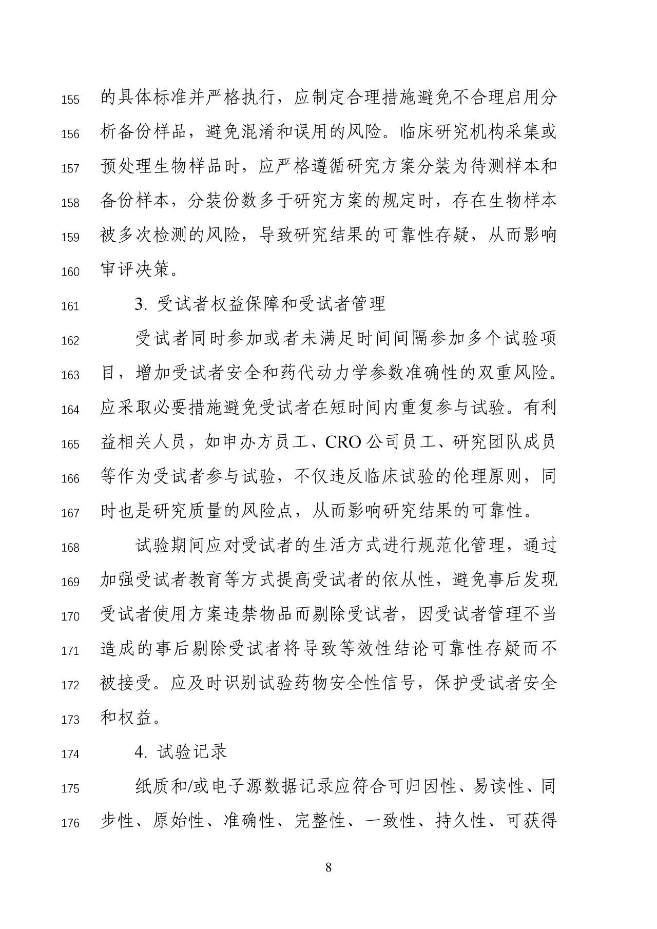
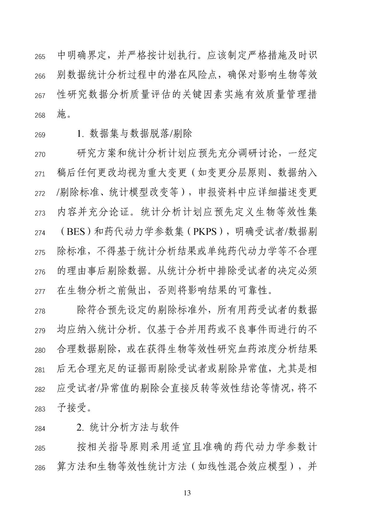
搜索