快速发布企业信息
当前位置:首页行业资讯政策法规政策新闻

CDE公开征求《药物研发及申报临床常见问题技术指导原则(征求意见稿)》意见

2025-11-19 17:27:21来源:药方舟浏览量:371

555.png

556.png

557.png

558.png

559.png

560.png

561.png

562.png

563.png

564.png

565.png

566.png

567.png

568.png

569.png

570.png

571.png

572.png

573.png

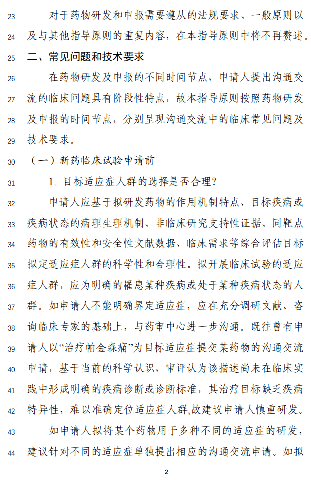
574.png

575.png

576.png

578.png

579.png

580.png

581.png

582.png583.png

584.png

585.jpg

586.png


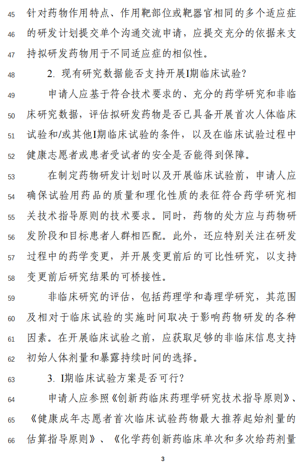
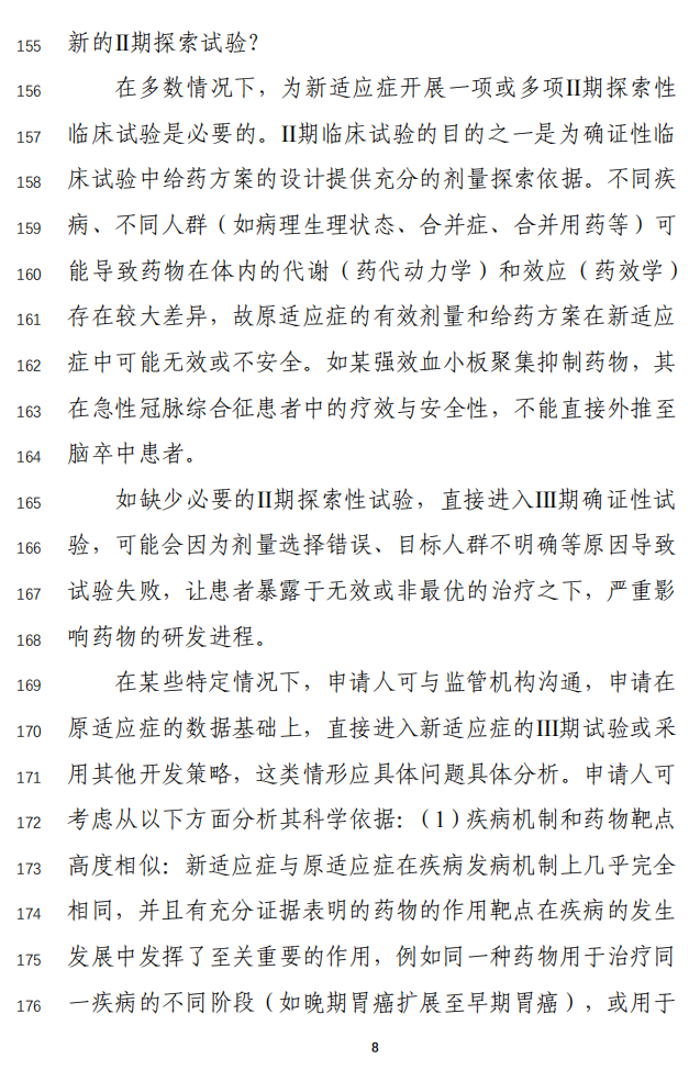
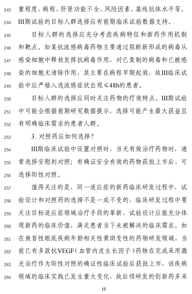
更多 官方公告