快速发布企业信息
当前位置:首页行业资讯政策法规政策新闻

药监局发布:自2026年1月1日起施行!

2025-12-03 14:02:34来源:药方舟浏览量:477


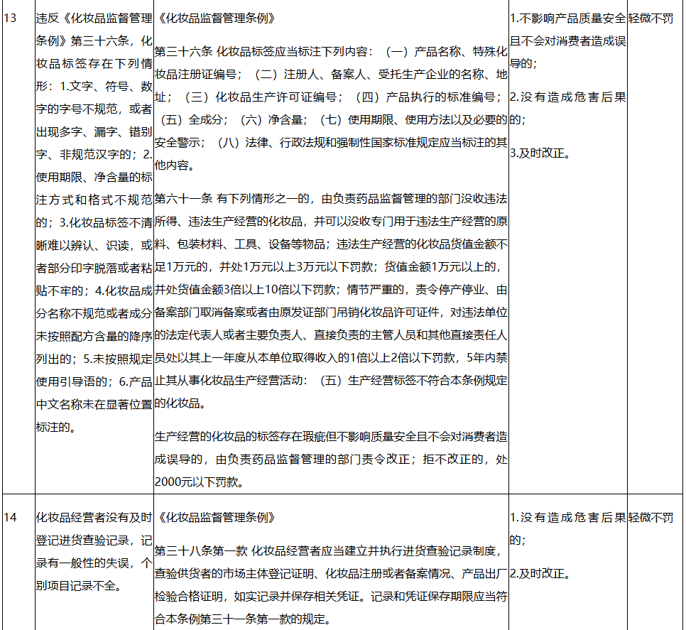
2025年12月02日,四川省药监局发布关于印发《四川省药品监管领域轻微违法行为不予处罚清单》的通知。

888.png


《四川省药品监管领域轻微违法行为不予处罚清单》已经2025 年11月25日省药监局第10次局长办公会议通过,现印发给你们,自2026年1月1日起施行。


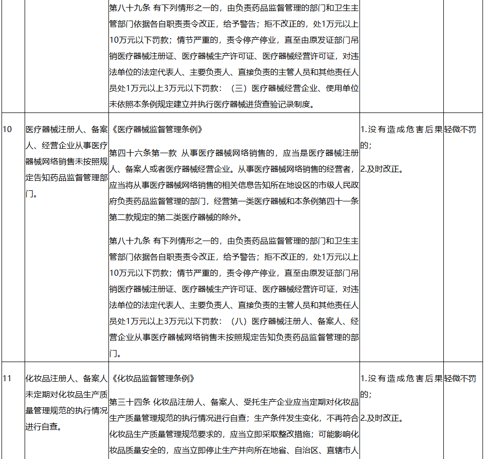
889.png
890.png
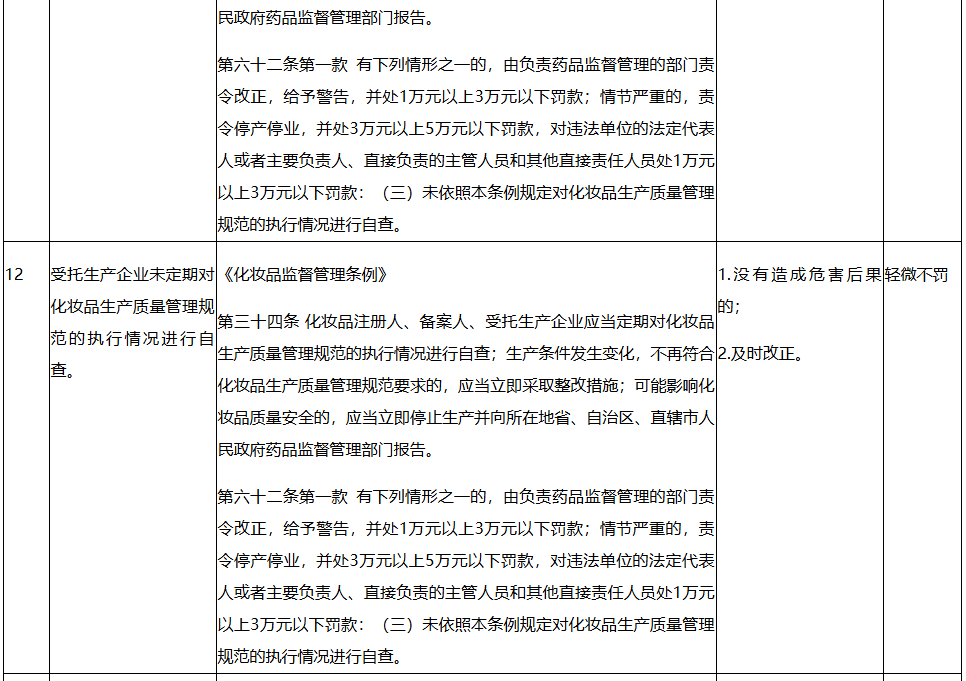
891.png
892.png
893.png
894.png
895.png
896.png
来源:四川省药监局


更多 官方公告