2026-03-02 15:11:23来源:药方舟浏览量:251
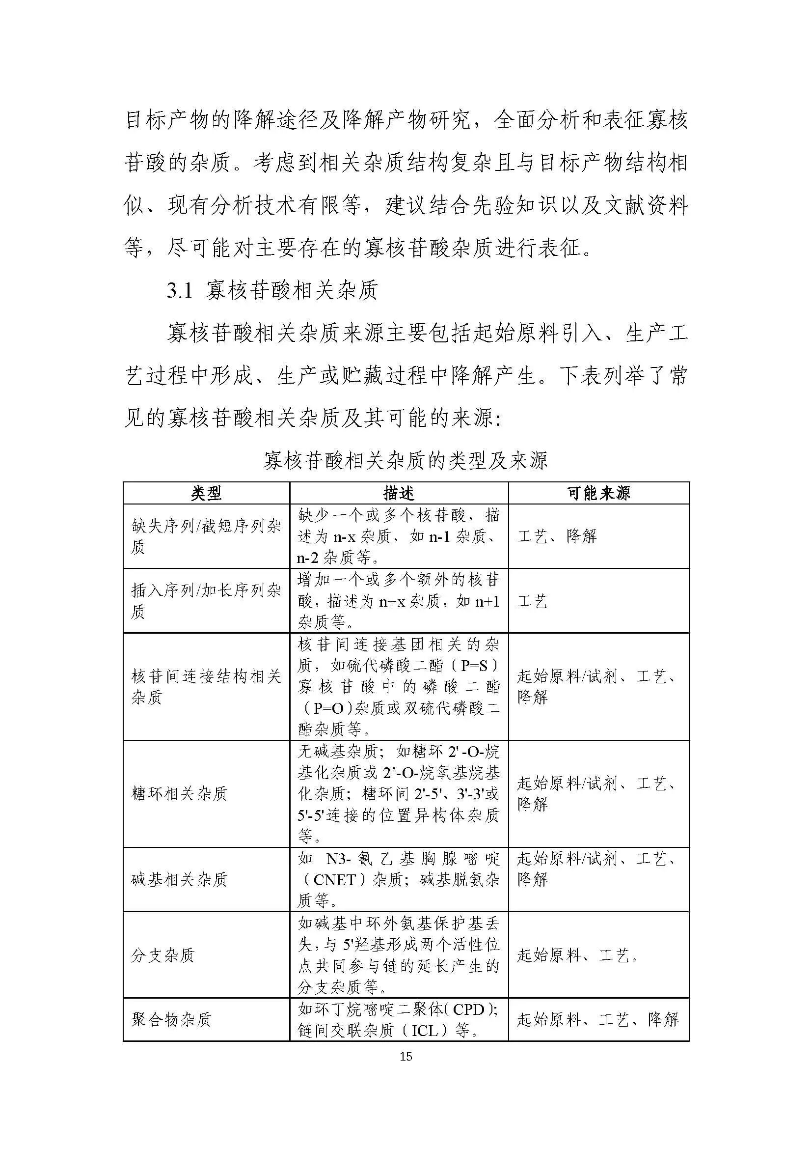
化学合成的寡核苷酸类药物为近年来受到较多关注的创新药研发领域。为落实《国务院办公厅关于全面深化药品医疗器械监管改革促进医药产业高质量发展的意见》(国办发〔2024〕53号),加大对寡核苷酸类药物研发创新的支持力度,在国家药品监督管理局的部署下,药审中心组织制定了《化学合成寡核苷酸药物(创新药)药学研究技术指导原则(试行)》(见附件)。根据《国家药监局综合司关于印发药品技术指导原则发布程序的通知》(药监综药管〔2020〕9号)要求,经国家药品监督管理局审查同意,现予发布,自发布之日起施行。 特此通告。 附件:化学合成寡核苷酸药物(创新药)药学研究技术指导原则(试行) 国家药监局药审中心 2026年2月24日 化学合成寡核苷酸药物(创新药)药学研究技术指导原则(试行)






























