2025-12-25 10:00:11来源:药方舟浏览量:725
摘要:开发共晶是改善药物溶解性、稳定性和固态特性的一种技术手段,在药物开发中具有重要价值。国内外已有多个共晶药物上市。目前美国FDA 和欧洲EMA 对共晶的监管框架有所不同。我国尚无对共晶的技术要求。本文参考共晶药物监管现状,结合审评实际工作,从共晶结构确证、关键理化性质、工艺研究及控制、共晶质量研究几个方面探讨共晶药学研究。
化合物的水溶性是药物开发时重点考虑的基本理化特性之一,据统计有40% 的候选药物因水溶性较差制约其进一步成药。目前已有多种技术手段用于解决水溶性差的问题,包括成盐、结构修饰、微粉化、固体分散体等。近年来通过制备共晶( co-crystals)来提高药物水溶性的研究也日益增多[1]。
共晶由2 种或更多的组分通过非共价键( 如氢键、π-π 堆积作用和范德华力等) 以固定化学计量比的形式共存于同一晶格中。这些组分包括活性成分( active pharmaceutical ingredient,API) 和共晶形成物( co-crystal coformer,CCF) ,通常溶剂化物或者水合物不认为是共晶。需要关注的是,共晶各组分间通过非共价键、非离子键互相作用,但是各组分有可能还是离子形式,如诺欣妥( Entresto) ,其组分沙库巴曲和缬沙坦通过氢键等作用形成了共晶,同时缬沙坦结构中的羧酸仍与钠成盐。诺欣妥的结构式见图1。根据晶格中组成物质的不同,目前共晶主要包括2 种类型,以活性成分相互作用形成的共晶( 即药物-药物共晶) ,和以活性成分与非活性成分相互作用形成的共晶( 即药物-非活性成分共晶) 。

共晶能够改善药物的理化特性,如溶解度、溶出速率,改善药物体内行为,实现提高有效性、降低毒性的目的[2 - 3]。此外,共晶优良的固态特性和稳定性,也可以提高制剂生产的可行性。从专利角度,共晶可扩大化合物专利的保护范围,延长专利保护期[4],这也成为制药公司开发共晶的原因之一。但仍需清楚地认识到,相比传统药物,共晶的筛选难度大、制备方法有限,这些都制约了该技术的发展。但经过多年的技术积累,对共晶药物的研究也不断增加,近年已有多个共晶药物获批上市。本文拟通过分析国外对共晶药物的监管要求,探讨目前共晶药物药学研究的重点,旨在为我国共晶药物的开发和药学研究提供参考。
1 共晶监管现状
美国FDA 在2018 年正式发布《药物共晶监管指南》[5],美国FDA 认定共晶类似于新的多晶型而非新的API。由2 个或2 个以上已获批API 组成的共晶作为复方制剂监管,而非新的API。欧洲EMA并未发布共晶指导原则,但是发布了关于药物共晶的思考文件。欧洲EMA 的监管立场与美国FDA 相似,共晶不被认为是全新的API。欧洲EMA 认为共晶中API 和CCF 之间存在非共价键的弱相互作用,其在胃肠道环境中能够快速释放API,这种情况与结晶性API、盐、水合物或者溶剂化物类似。共晶不需要作为新API( new active substance) 程序进行审评,除非在安全性、有效性显示出差异[6]。WHO 发布的《国际药典》〈Polymorphism〉章节对于共晶的认识与美国FDA 基本一致[7],但并未就共晶提出明确技术要求。
《中华人民共和国药典》四部通则9015 定义共晶为由2 种或2 种以上的化学物质共同形成的晶态物质,并明确共晶属于晶型物范畴。目前我国并未发布共晶的注册分类和技术要求。
2 已上市及研究中的共晶药物
前文所述,共晶包括药物-药物共晶和药物-非活性成分共晶2 种形式。已上市药物-药物共晶有2种药品,分别为诺欣妥( Entresto) 和Seglentis。诺欣妥用于治疗心力衰竭和高血压,活性成分是沙库巴曲缬沙坦钠,由脑啡肽酶抑制剂沙库巴曲和血管紧张素受体阻滞药缬沙坦以1 ∶ 1 的摩尔比形成共晶,是一种具有特定化学和晶体结构的超分子复合物[8]。与沙库巴曲/缬沙坦的物理混合物相比,其生物利用度明显提高[9]。Seglentis 用于治疗急性疼痛,是盐酸曲马多和塞来昔布摩尔比1∶ 1的共晶,与单独或药物混合物相比,曲马多的溶解速度变慢,塞来昔布的溶解速度加快[10 - 11],提高了塞来昔布体内的血浆浓度,改善塞来昔布和曲马多的药动学特性[12]。
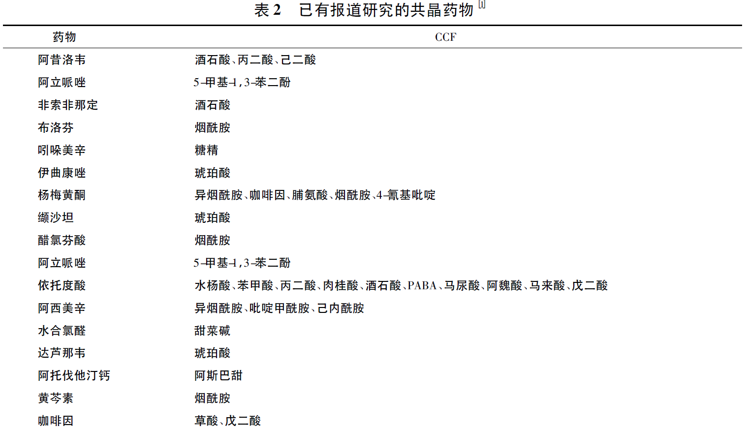
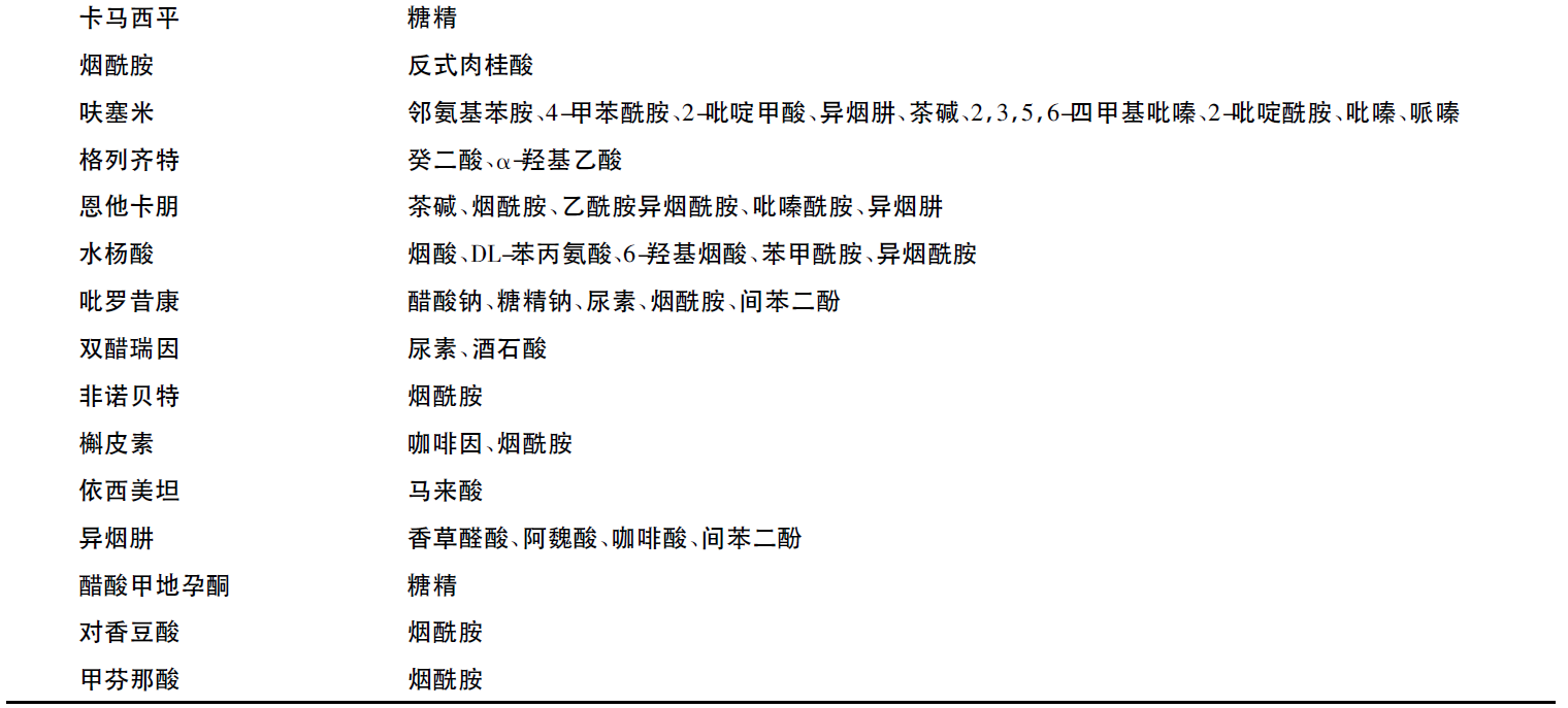
药物-非活性成分的共晶药物代表为“格列净”类,如伊格列净、艾托格列净、加格列净、恒格列净等,多以L-脯氨酸作为CCF[13]。药物-非活性成分的共晶常见CCF 包括羟酸类、胺类和醇类。已有报道使用己二酸、苯甲酸、丙二酸、阿斯巴甜、尿素、氨基酸、甘露醇等几十种物质作为CCF 制备共晶。从结构上看,氨基酸是药物-非活性成分类共晶具有前景的共形成物候选物,因为其具有能够形成氢键并通过两性离子基团增加稳定性的功能基团,有助于形成共晶,而且氨基酸是一种安全的非活性成分[14]。代表性已上市共晶药物和已有研究药物见表1 和表2。



3 药学研究思考
已有研究显示共晶开发的方法包括基于pKa模型、剑桥结构数据库、汉森溶解度参数等[1]。此外也有报道人工神经网络等新兴技术在共晶预测方面的应用[16]。对于非活性成分的CCF,开发中需关注API 和CCF 的相容性,通常应该选择无药理活性、有安全支持依据的物质作为CCF,避免影响活性成分的药理活性或引入安全性风险。CCF 的筛选应是共晶药物开发的重点工作,建议利用计算机模拟技术,开展大量不同种类的CCF 筛选和比对,选择理化稳定、固体特性符合要求的共晶。相比药物-非活性成分类共晶,药物-药物类共晶相关开发更具挑战性,不仅要考虑药物-药物相互作用,而且也需要结合药物体内发挥药效的机制、临床用法用量等因素综合确定共晶各活性成分比例的合理性。
共晶药物从开发早期,就需要明确需要获得何种关键质量特性的共晶,例如: 具备优良的溶解性、固体特性、稳定性或者具有一定药物比例的多组分药物组合等。共晶药物表现出与其各组分物理混合物不同的理化特性,某些理化性质可能影响药物吸收,从而影响安全性和有效性。已有类似结构或者共晶组合的研究对于共晶开发参考意义重大,建议开发前系统梳理已有研究资料,为共晶药物后续筛选、理化性质预测、工艺开发提供指导。在确定目标共晶的前提下,应就共晶的结构确证、理化特性研究、生产工艺及质量控制进行系统全面的研究。
3. 1 共晶结构确证
结合国外共晶监管要求,证明药物形成共晶的主要策略包括: ① 证明各组分在同一晶胞中。② 如果API 和CCF 都具有可电离官能团,需证明它们在共晶中以非离子方式相互作用。判定方法是API 和CCF 的ΔpKa < 1,或使用光谱法和其他方法补充证明。③ 确保API 在到达药理作用部位之前从共晶形式中实质解离出来,一般使用体外溶出或溶解度方法证明[5]。建议药学研究中要对以上3 个方面的内容都进行研究和论述。
从具体的技术手段来看,单晶X 射线衍射( Xray diffraction,XRD) 是确认共晶最直观的方法,可以提供共晶详细的晶型数据、组分间结合类型等信息。建议共晶培养选择合适的溶剂体系,并与实际结晶工艺体系对比研究,确认所制备单晶样品的代表性。单晶X 射线衍射需要培养一定尺寸的单晶,但很多药物并不一定能形成所需尺寸的单晶,甚至不能形成单晶。对于难以获得单晶的共晶,微晶电子衍射( microcrystal electron diffraction,MicroED) 技术通过降低单晶制备要求呈现出较大优势。通过计算机模拟提供共晶的结构信息,并且生成模拟的X射线衍射图,可与实际样品的粉末X 射线衍射的特征衍射峰对比,对于共晶确证提供较为重要的信息。
除单晶衍射外,建议采用多种技术手段进一步佐证共晶结构。固态核磁可用来分析共晶的结构信息,通常能够识别共晶氢键等特征结合方式,是共晶结构表征的重要补充[17]。另外,也可以采用光谱技术进行共晶表征,包括红外光谱、拉曼光谱等,主要用于识别化学键和分子间相互作用类型、质子转移情况。场发射扫描电子显微镜用于研究共晶的表面形态学,提供共晶体的显微照片。热分析方法包括差示扫描量热法和热台显微镜法,结合显微镜和热分析,研究固体形式的物理化学特性,如熔点、熔程和结晶转变等,对于共晶和物理混合物具有较好的区分能力[18]。上述方法不仅是定性方法,也具备定量的能力,如测定目标共晶中游离API 杂晶和其他结晶的比例。
在共晶结构表征应重点对目标共晶、API 和CCF 的物理混合物、单独的API 和单独的CCF 依次采用上述表征技术进行比对研究,分析不同物质间各检测方法结果的异同,综合判断是否形成共晶。其确证重点是分子量、相互作用位点等与共晶形成密切相关的信息。实际审评中发现,采用红外光谱( infrared spectroscopy, IR) 、拉曼光谱( raman spectroscopy,RM) 、固态核磁谱( nuclear magnetic resonance spectroscopy,NMR) 、热分析等方法对共晶、API 以及物理混合物测定后,对分析结果的解读过于简单,甚至认为共晶、API 以及物理混合物测定结果不同,就证明形成的必然是共晶,缺乏理论结合数据的分析。MicroED 技术在共晶中的应用以及研究尚少,其在共晶结构表征中的可靠性仍待继续观察。
3. 2 关键理化特性研究
共晶表现出与游离API或者其他晶型不同的固态特性和理化性质,如溶解度和溶出度,其主要影响因素是晶型和粒度。建议开展目标共晶中加标游离API 或者其他晶型、不同粒径共晶比较研究,确认在不同介质中的溶解度或溶出度,为杂晶及粒度限度制定提供支持依据。对于存在溶解或溶出过程中API 重结晶的情况,更需要慎重考虑重结晶对体内行为的影响,积累体内外研究数据。必要时可能要开展生物等效性研究确认共晶和游离API 或者其他晶型、不同粒径共晶的体内行为,论述游离API 或者其他晶型、粒径对安全性和有效性产生的潜在风险。对于热熔挤出制备共晶的工艺,熔点也是一个重要的理化指标。
3. 3 工艺研究及控制
共晶常见的制备方法通常可分为2 种: 共研磨法、溶剂法( 蒸发法、结晶法等) ,此外超临界流体结晶、微波诱导结晶技术、热熔挤出法等也可以用于制备共晶,但应用范围相对较小[19 - 20]。工艺研究的重点是基于对共晶热力学和动力学行为的深入理解,结合实际开发中对不同条件的筛选研究确认最终共晶结晶方法及工艺参数。工艺开发过程中需要重点识别影响目标共晶的工艺条件,确保工艺参数波动能够始终生产出符合质量要求的目标共晶。以溶剂结晶工艺为例,建议在申报资料开发部分重点就API 与CCF 的投料比、溶剂体系选择依据进行论述,确保在合适的控制范围内仅生成共晶,而非其他晶型( 如游离碱晶型、共晶形成物结晶等) 。另外建议对结晶的晶种控制、投料速度、结晶温度、搅拌参数、搅拌设备、干燥温度等可能影响共晶形成的工艺参数进行研究,确认合理的控制范围,确保能持续稳定生产出目标共晶。
3. 4 共晶质量研究
与传统化学药物一样,共晶的质量研究也需要包括理化特性、杂质研究、含量研究等方面。由于结构原因,共晶的主要特点是其在储存以及制剂过程中可能会失去CCF 变成游离API。API 可能呈现晶型、无定形或者液态。另外,过去认为共晶药物不倾向于形成多晶型[21],然而后续不断研究发现,共晶与单组分药物的多晶型相似,可能产生不同类型的共晶[22]。共晶不同晶型间、共晶与API 可能表现出不同理化特性,进而影响药物体内释放和吸收[23]。因此共晶质量研究的重点在于确保共晶在生产及储存过程中晶型的稳定可控。理想的状态是共晶始终保持稳定[24]。对于确实存在共晶转化的情况,需充分了解与验证共晶转化的条件、类型和比例,并从生产工艺、生产环境、包装系统、贮藏条件多方面控制。必要时需开展不同共晶转变类型和比例的体内研究,为共晶的转变及比例提供支持依据。
结合共晶知识以及开发研究数据的积累,通过不同的筛选技术尽可能获得共晶药物及其API 的潜在形态,特别是API 晶型,筛选优势晶型,对各种晶型的产生条件、理化性质进行深入研究,采用风险评估的方式确认潜在不同晶型对产品质量以及安全性和有效性的影响,例如: 溶解性相差较大,可能对体内行为影响更大,则风险较高。其次,建议开发具有一定检测灵敏度的方法确认共晶并有效区分杂晶或其他形态。重点关注原料药和制剂生产过程中、稳定性期间目标晶型的稳定性,积累多批次样品晶型数据。建议收集单晶衍射数据计算理论的粉末衍射图谱,或直接以所培养的单晶进行粉末X 衍射,采用叠加图谱形式与多批次样品的粉末衍射图谱的对比,进一步确认共晶的一致性及稳定性[25]。
4 展望
2021 年国家发展改革委员会印发《“十四五”生物经济发展规划》的通知,文件明确提及鼓励发展基于人工智能的药物结晶。从共晶形成的分子机制层面,高通量、预测性及人工智能在共晶开发中具有良好发展基础。最新的研究表明,计算机辅助共晶设计在生成模型、物理性能预测和优化方面取得了显著进展。GEMCODE( generative method for co-crystaldesign) 是一种基于深度生成模型和优化的自动共晶筛选新型方式,可实现共晶至固体制剂的全程开发指导。机器学习模型( machine learning models) 在共晶预测中的应用已经取得一些进展,但大多数研究集中在已知共晶的性质预测上。此外,利用3D分子构象信息,通过增强共晶预测的准确性,快速筛选出潜在的CCF[26]。人工智能在共晶中的研究依赖于大量的数据支持,另外共晶研究涉及化学、物理学以及药学多个学科融合[27],各学科与人工智能整体协同发展仍需进一步加强。随着技术发展,人工智能在药物共晶领域的应用会成为极具潜力的研究方向。
参考文献
------------THE END------------